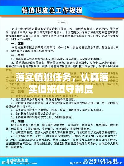
引言
在现代社会,值班任务已经成为许多企业和机构日常运营的重要组成部分。落实值班任务不仅能够确保工作连续性和应急响应能力,还能够提高工作效率和服务质量。本文将探讨落实值班任务的重要性、具体措施以及可能面临的挑战。
值班任务的重要性
值班任务的重要性体现在以下几个方面:
确保工作连续性:值班人员能够处理日常工作中可能出现的突发状况,确保工作的连续性和稳定性。
提高应急响应能力:在紧急情况下,值班人员能够迅速采取行动,减少损失和影响。
提升服务质量:值班人员能够及时响应客户需求,提供高效的服务,提升客户满意度。
维护企业形象:良好的值班制度能够展现企业的专业性和责任感,提升企业形象。
落实值班任务的具体措施
为了有效落实值班任务,以下措施是必不可少的:
明确值班职责:制定详细的值班职责,明确值班人员的工作内容和要求。
建立值班制度:制定值班制度,包括值班时间、值班人员安排、交接班流程等。
提供必要培训:对值班人员进行必要的培训,确保他们具备处理突发事件的能力。
配备必要设备:为值班人员配备必要的通讯设备、应急工具等,以便及时响应。
建立应急响应机制:制定应急预案,明确应急响应流程和责任分工。
定期检查和评估:定期对值班任务进行检查和评估,及时发现问题并进行改进。
值班任务的管理与监督
值班任务的管理与监督是确保任务落实的关键环节:
明确管理职责:设立值班管理部门,负责值班任务的日常管理和监督。
建立考核机制:对值班人员进行考核,根据考核结果进行奖惩,激励值班人员认真履行职责。
加强沟通协调:值班管理部门应与各部门保持密切沟通,确保信息畅通,共同应对突发事件。
定期召开会议:定期召开值班工作会议,总结经验,分析问题,改进工作。
值班任务面临的挑战及应对策略
在落实值班任务的过程中,可能会遇到以下挑战:
人员不足:值班人员数量不足可能导致工作压力增大,影响工作效率。
技能不足:部分值班人员可能缺乏必要的技能和经验,难以应对突发事件。
设备不足:值班设备不足可能导致应急响应不及时。
针对这些挑战,可以采取以下应对策略:
优化人员配置:根据工作需要,合理配置值班人员,确保人员充足。
加强培训:对值班人员进行定期培训,提高他们的技能和应急处理能力。
增加设备投入:加大设备投入,确保值班设备齐全,满足应急响应需求。
结语
落实值班任务是企业和社会组织日常运营的重要组成部分。通过明确职责、建立制度、加强管理和监督,以及应对挑战,可以有效提高值班任务的质量和效率。只有做好值班工作,才能确保工作连续性、提高应急响应能力,最终提升整体服务质量。
转载请注明来自牛查询星座网,本文标题:《落实值班任务,认真落实值班值守制度 》













蜀ICP备2022005971号-1
还没有评论,来说两句吧...